In the last few weeks, we’ve had a look at a variety of topics for first-time D&D players and D&D DMs. And with the upcoming release of the final season of Stranger Things as well as the start of the fourth campaign of Critical Role (which will be a West Marches campaign in 2024s version of Fifth Edition D&D, more on that later), I guess new players will be coming to the tables to play new TTRPGs and wondering what to do… I hope my blog series will help a few to overcome their fear of running their first game. In this section, we want to round up this topic with a broader view on what you can do to make your game memorable for your players, without going full „Matt Mercer effect“ (seriously this is a thing where DM’s want to be as awesome as Matt Mercer… but the secret is… you don’t have to, and I’ll tell you how in this blog post). But if you want to start a longer campaign from the go, let’s have some important step first.
Session Zero and Player Expectations
Within the last few years, more and more people have come to the TTRPG tables despite… well… the usual nerdy circles. In recent years, TTRPGs have become mainstream and more and more people have come to the tables. Since older modules and storylines had been quite full of tropy content that would offend players or trigger emotions, it should be made clear for the entire player party what kind of game will happen. Will it be a Game of Thrones-style campaign with politics, sex and gore or will it be a Tolkien-style adventure for eleven dwarfes, a half-ling and a wizard or a West Marches-style campaign that has one over-arching storyline but splits off into several sub-tables where the first table is a transportation-based mission for two halflings and an NPC, a survival style for another two halflings and a murder-hobo-campaign for an elf, dwarf, ranger and a wizard until it all culminates in one big battle where all storylines come together in the end (or at least in the aftermath). This will be your first job here. Of course you have been preparing your campaign a little bit at that point, *but* you should … no… you *must* take into account what kind of play your players prefer, and then again, it’s what we have said in the last blog entry about the three pillars of high fantasy TTRPGs: combat, social encounters and exploration. Try to find out what they want to do most. Do they want to interact with NPCs and „play“ the role of their character, do they want to go out and find things or do they like the wargaming aspect and tactical fight situations how to battle a Manticore or a five-headed dragon (yeah, I know her name is Tiamat). Ideally, there should be an even distribution, but you could adjust, whenever your players prefer one specific part of the game. Another part of a session zero is to find out what your players like in general, and the stuff they *don’t* want to hear and encounter. If there’s something that might trigger one of your players, try to define a way to quickly inform the DM that topics might be happening that make them feel uncomfortable, either by introducing a safe word (ours was „banana pudding“) or have one X-card lying in the middle of the table that you just need to point towards to make the DM aware of uncomfortable themes. However, there are also safety tools for TTRPGs that you might deploy and use in your game (see also here).
There are other things as well you can do in your session zero: Some tables would have a united table with all participating players where they would create their characters in a joint session. OK, I promised not to go full Matt Mercer in the beginning, but I think there are things you could steal from Daggerheart here. In their campaign setting they also introduce the notion of player characters having had connections before the start of the first session. I’ve always struggled with something at the start of every campaign, like, how do the characters come together in the first place. In my first campaign I had them all one-by-one walk towards Phandalin at the same time, eventually walking in together as a group. I also had the notion of a harpers conspiracy that had spied on each of them before in order to bring them together as a group. In hindsight, this might have been a strange idea (and creepy) to bring them together as a group, but I had more like a „Avengers initiative“ idea where there would be someone within the Harpers that wanted to bring people with high potentials together for large-scale problems. But I never went through with this storyline and left it as a untold backstory. But the Daggerheart has this issue already solved to a degree, because it has defined rules for player characters to have a shared backstory already. Have a player at least two connections to other players either known or unknown (like a shared hobby or a shared parallel backstory), so that you won’t have the awkward situation at the beginning of each campaign where everyone is new and a new group full of strangers meet each other and have to introduce each other first.
Making Hogwarts Great Again
For my Hogwarts campaign, I had each of the players handed a personalized letter from Hogwarts that they would have to get to 9 3/4 at a precise time (Note: I started this Hogwarts campaign with some of my friends before JK went full Dolores Umbridge and I wanted to separate *my* version of Hogwarts from that other thing and let’s say my Hogwarts has Peeves and Ghostbusters and students that have overdosed on an irreversible polyjuice potion charm…). We had discussions before the campaign started WHEN this campaign happened and basically decided to have it be placed in 1991, the same year as Book One. So what I did then, was to try to find things that happen in the background and are not explored in either books or movies and have the adventure go there, like who catches Neville’s pet on the train, what happens with all the other cabins on the train once Harry bought all chocolate items from the cart and what happens if Mr. Filch is getting so angry at Peeves that he starts watching TV (and remember this takes place in 1991) and sees a group of middle-aged business men with a paranatural start up company that offers their services to catch ghosts… and yes Vigo’s portrait is basically a Horcrux…). When it came to the mission when the players wanted to go in and find something in Mr. Filch’s office and suddenly four muggles appear, they started to sneak around, not getting caught by them until they realised after the session who they were running away from. And to this day, the players tell me, they would have chosen a different path to approach this mission if they had known in advance. One of the players also told me after the first session zero that they always wanted to get their own personalized letter from Hogwarts and only with this session she got one. Yes, it still bugs me, what has happened to this franchise, but this has become my personal way to make Hogwarts a more inclusive place for all persons.

POV Me:
Have Character backstories influence the narrative
Another thing that could help a DM form the basis of the overall campaign is to have each character develop some sort of backstory of what they had seen before in their lifes, if they had some formative interactions or experiences. For example, one of our players had a backstory of raiding an orc town, killing an older orc while his little daughter watched him do that… and when we had another friend join the group as a half-orc character before a new session at the last minute… (you know exactly what’s coming…)… she was basically that girl watching how her father got killed by the other player character. That already created so much tension between those two characters before they even met in our campaign and really elevated the character interactions. In another example, a player was outcast from their elven home after being together with Gnomes. On our fourth or fifth session, we went to Gnomengard, i.e. a gnome town near Phandalin, I had Gnomengard be the place where our elf had partied generations ago that left her outcast from her home. And another Tiefling mentioned his mother coming from Baldur’s Gate, and I had her appear to the players as they were looking through refugees from BG in Elturel. Let’s just say, players REALLY wanted to know all about their colleague’s history from her. So, basically if you can somehow use any of the threads your players provide you with their backstories, try to embrace it and put them into your story. It’s a shared story and everyone participates. But not only that, maybe you can find special traits and features and tests that would apply for one of your players. For example if your player has special moves and tactics that are pretty effectful against devils and demons, have them appear. I mentioned going to Elturel earlier. In Baldur’s Gate: Descent into Avernus, Elturel is run over with devils and demons and one Paladin character was especially effective against them, so that eventually the players found defacements of house walls with „WE HATE PALADINS“ written on it. They really liked that. So my tip is to have a look at your player’s character sheets and try to find things they could use their specialisations for.
Plan your hooks wisely
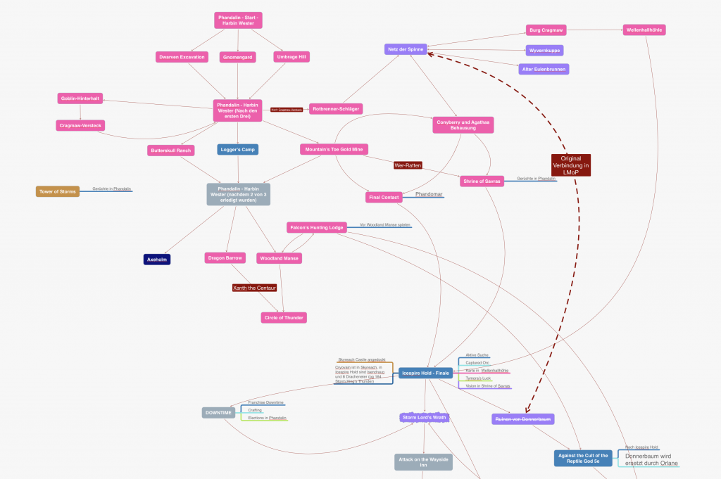
When I started our campaign, I knew I wanted to combine „Dragon of Icespire Peak“ and „Lost of Mine of Phandelver“ into one big starter campaign setting. That was mostly the beginning and eventually, we played through both settings for the first year. I had the final battle against Cryovain be set as the main antagonist of this part of the campaign and had also had a loose idea for the rest of the campaign, namely try to sample the best parts of Tyranny of Dragons and stuff they had released since that. I think there’s a quote by Chris Perkins who mentioned to use the campaign modules in a modular way, so that you might only take out the bits you like and put it into your campaign if it fits. What I knew at that time was, that Cryovain should be one of the dragons that would be behind the threat in ToD and that I wanted to show at least one chromatic dragon, similar to the Chroma Conclave in Legend of Vox Machina, and with Tiamat and Arkhan as the big bads. That involved some rewrites and some other stories. One of those dragons, I wanted to drop in another part of the campaign and I decided to port „Against the cult of the reptile gods“ to 5e for my 8th level characters at that time. After some plannig in advance, I gave my players the choice between five different paths they could go, and one of them was of course that town with the Naga. I even created NAGA plaquettes town people had placed in their front lawn… but then one of the players pulled some cards from the Deck of Many Things… and yes… he pulled The Void.

For those who know The Deck of Many Things, it’s a set of cards that would immediately set in motion some magical things. Some would let swords appear or lackeys, but there are others that would reduce intelligence values or other destructive effects. But none is as devastating as The Void, which immediately strips the player character who pulled the card of their soul, placing it at any place within the multiverse (while the DM might choose where that might be). The body of that character dropped down to the floor immediately and I chose to have this soul be placed in Avernus (which would bring them to Elturel, as mentioned before). But this meant, dropping the entire prepared adventure completely in order to switch to Descend into Avernus. I’ve put an entire month’s work at translating and upgrading this adventure from 1e to 5e… before just one pull of a card derailed the entire campaign. But I think in hindsight it was for the better, because it led the players have more hero moments than they would have in that other town. But once we were through with this part of the campaign, we were able to finish the rest of the campaign and I could actually rework those dragons that I’ve already written down years ago in that planning doc two years earlier. What it boils down is: Try to think of potential hooks for potential adventures, but don’t overprep them, because there might be incidents happening that would bring your players to other places than initially intended.



On the other hand, keep listening to the wishes of your players. In the Phandalin campaign, I’ve played Harbin Wester as someone too afraid to get out of the house because of the dragon incidents, so that they would never see him and would only communicate with him with a surrogate or a closed door. Some player even mentioned to impeach him and would have a vote of confidence against him. Then, at the end of the Cryovain arc, I actually had that as a storyline and did an public election to become the mayor of Phandalin, which became a mixture of political conspiracy, Whodunnit and political drama. Eventually, they managed to find out the perpetrators of the conspiracy and one of the players managed to win the election. From that moment on, he would always begin a social encounter with „Hey, nice to meet you, I’m the Mayor of Phandalin“.
I hope I’ve given you some inspirations to make your campaign memorable for all players. Our campaign has run for three years and our last session was in 2023, but even now, a few years later, we can still remember key moments of that campaign and what reactions it had for the table. And that’s what TTRPGs is all about: Making amazing moments that you will share with your friends for many years.
